I am a Software Engineer and Ph.D. student at the University of Seville, working in the Applied Software Engineering (ISA) Research Group. My research focuses on the automatic analysis of service agreements, particularly the detection of rights, obligations, and potentially abusive terms.
") does not match the recommended repository name for your site ("").
", so that your site can be accessed directly at "http://".
However, if the current repository name is intended, you can ignore this message by removing "{% include widgets/debug_repo_name.html %}" in index.html.
",
which does not match the baseurl ("") configured in _config.yml.
baseurl in _config.yml to "".

Elena Molino-Peña, José María García, Antonio Ruiz Cortés
International Conference on Service-Oriented Computing (ICSOC) 2025
The paper proposes an integrated ontology that semantically unifies terms of service and service-level agreements, enabling holistic analysis of customer agreements. This approach supports operations that consider interdependencies across documents and is validated with real cloud service providers.
Elena Molino-Peña, José María García, Antonio Ruiz Cortés
International Conference on Service-Oriented Computing (ICSOC) 2025
The paper proposes an integrated ontology that semantically unifies terms of service and service-level agreements, enabling holistic analysis of customer agreements. This approach supports operations that consider interdependencies across documents and is validated with real cloud service providers.

Elena Molino-Peña, José María García, Octavio Martín López, Antonio Ruiz Cortés
Actas de las XX Jornadas de Ciencia e Ingeniería de Servicios (JCIS) 2025
The paper presents a holistic conceptual model and catalogue of analysis operations for automating Customer Agreement (CA) analysis across the full service lifecycle. It also introduces a reference architecture designed to integrate and enhance automated tools, reducing the manual, error-prone effort typically involved in assessing SaaS agreements.
Elena Molino-Peña, José María García, Octavio Martín López, Antonio Ruiz Cortés
Actas de las XX Jornadas de Ciencia e Ingeniería de Servicios (JCIS) 2025
The paper presents a holistic conceptual model and catalogue of analysis operations for automating Customer Agreement (CA) analysis across the full service lifecycle. It also introduces a reference architecture designed to integrate and enhance automated tools, reducing the manual, error-prone effort typically involved in assessing SaaS agreements.

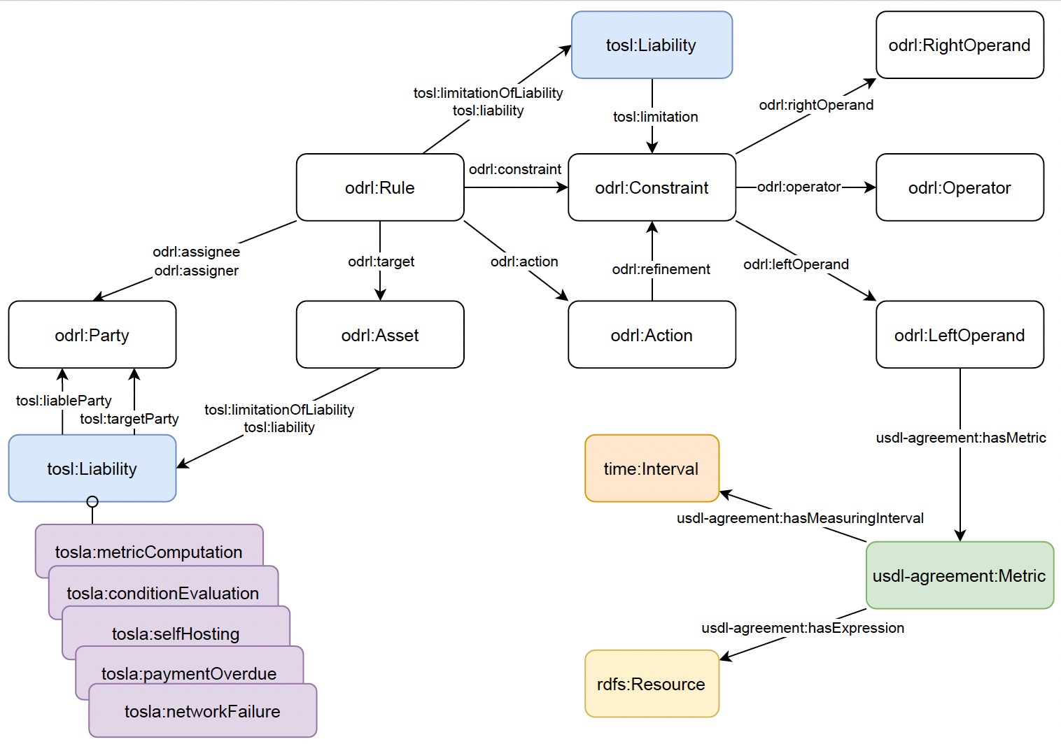
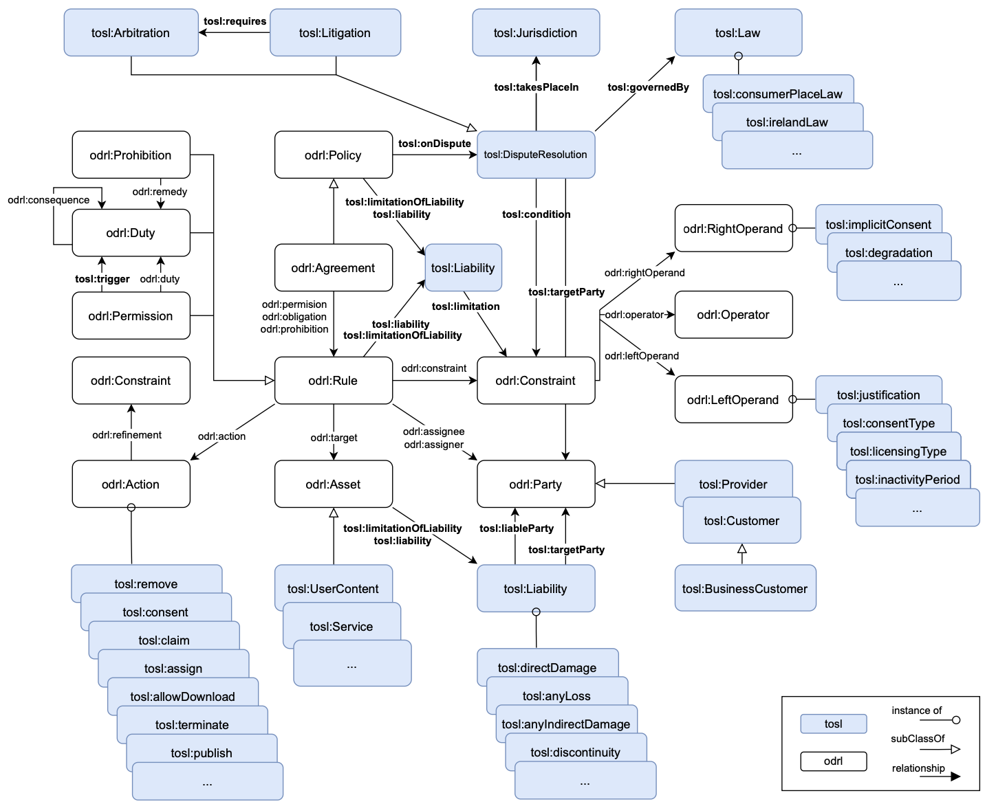
Elena Molino-Peña, José María Cruz Lorite, José María García, Antonio Ruiz Cortés
ODRL and beyond: practical applications and challenges for policy-base access and usage control Workshop @ ESWC 2025
The paper presents TOSL, an ontology that structures the terms of service of SaaS providers to enable the automatic detection of unfair or abusive clauses. By modelling real agreements and querying them with SPARQL, the approach proves effective at identifying potentially harmful terms for consumers.
Elena Molino-Peña, José María Cruz Lorite, José María García, Antonio Ruiz Cortés
ODRL and beyond: practical applications and challenges for policy-base access and usage control Workshop @ ESWC 2025
The paper presents TOSL, an ontology that structures the terms of service of SaaS providers to enable the automatic detection of unfair or abusive clauses. By modelling real agreements and querying them with SPARQL, the approach proves effective at identifying potentially harmful terms for consumers.

Elena Molino-Peña, José María García
Service-Oriented Computing – ICSOC Workshops 2023
The paper presents a framework that automates the analysis and comparison of service contracts using language models to detect obligations, rights, and involved parties. A prototype and evaluation show that the system effectively supports understanding and reasoning about agreement terms.
Elena Molino-Peña, José María García
Service-Oriented Computing – ICSOC Workshops 2023
The paper presents a framework that automates the analysis and comparison of service contracts using language models to detect obligations, rights, and involved parties. A prototype and evaluation show that the system effectively supports understanding and reasoning about agreement terms.